
Кома (греч. «сон») характеризуется нарушением сознания, отсутствием психической деятельности, нарушением двигательных, чувствительных и соматовегетативных функции организма (В.А. Михельсон). У детей СД протекает более лабильно, бурно, с большей выраженностью кетоацидоза и жировой инфильтрации печени и чаще возникают коматозные состояния. Развитие комы могут провоцировать инфекционные заболевания, оперативные вмешательства, грубые нарушения режима и диеты, поздняя диагностика, неправильное лечение и стрессовые воздействия (травмы, психические надрывы).

В зависимости от патогенеза различают следующие виды ком при СД у детей:
.Кетоацидотическая (собственно диабетическая) кома.
. Гиперосмолярная кома.
. Гиперлактацидемическая (молочнокислая) кома.
. Первично-церебральная кома.
. Гипогликемическая кома.
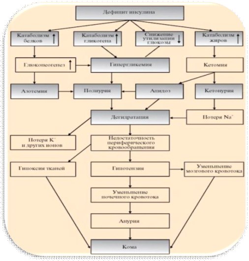
Кетоацидотическая кома. Недостаток инсулина приводит к усилению липолиза и повышение в крови концентрации СЖК, поступающих в печень, где часть из них подвергается дальнейшему распаду с образованием кетоновых тел (КТ) - ацетоуксусной, бета-оксимасляной кислот и ацетона. КТ - источник питания инсулинзависимых тканей (мышечной, жировой) в условиях инсулиновой недостаточности. При этом, несмотря на хорошее использование КТ тканями, полного их сгорания из-за очень интенсивного кетогенеза не происходит и они накапливаются в крови (кетоз, чреватый токсическим эффектом).
Избыток КТ выводится с мочой (кетонурия) и выдыхаемым воздухом (запах ацетона), однако их накопление превалирует над выведением и в дальнейшем развивается диабетический кетоацидоз (ДКА) с гипервентиляцией и активизацией гликолиза в тканях. При этом гликолиз идет с накоплением недоокисленных продуктов (пировиноградной и молочной кислот), что ведет к развитию метаболического ацидоза.
В патогенезе ДКА и кетоацидотической комы играют роль 4 основных процесса:
. Активизация неогликогенеза и последующего гликолиза образовавшейся из белков и жиров глюкозы в условиях дефицита инсулина и торможения гексокиназы приводит к накоплению в тканях пировиноградной и молочной кислоты. Одновременно в крови накапливаются КТ, токсически влияющие на ткани головного мозга. Накопление недоокисленных продуктов обмена и КТ приведет к развитию метаболического ацидоза.
. Гипергликемия и гиперкетонемия увеличивают осмолярность крови и внеклеточной жидкости, что ведет к дегидратации клеток и усиленному осмотическому диурезу с потерей жидкости и электролитов и сгущению крови. Особенно важна потеря Р, отражающаяся на содержании 2,3-дифосфоглицерата, влияющего на кислород- связывающие свойства гемоглобина. При ДКА и повышенной фосфоурии уровень дифосфоглицерата снижается, увеличивается уровень глюкогемоглобина, обладающего большим сродством к кислороду и затрудняющего отдачу кислорода тканям - развивается тканевая гипоксия.
. Усиление катаболизма тканевых белков ведет к накоплению в крови азотсодержащих продуктов - аминокислот, аммиака, мочевой кислоты, мочевины (азотемия).
. Клетки нервной системы, печени, бета-клетки ПЖ, эритроциты относятся к инсулиннезависимым, т.е. проникновение глюкозы в эти клетки происходит без участия инсулина, а по градиенту концентрации глюкозы в крови и клетке. При гипергликемии в нервных клетках накапливается глюкозы больше, чем может фосфорилироваться, затем они превращается в осмотически активные вещества (сорбитол, фруктоза), которые вместе с избыточной концентрацией органических кислот и натрия устремляются внутрь клеток головного мозга (обуславливают высокую гидрофильность тканей, и их предрасположенность к отеку).
Углубление метаболических нарушений при кетоацидотической коме сопровождается расстройством функций всех органов и систем. Из-за гиперкетонемии, метаболического ацидоза и повышенного образования углекислоты наступает гипервентиляция (дыхание Куссмауля). Вследствие потери жидкости, ацидоза, гипокалиемии и других метаболических сдвигов ослабевает сердечная деятельность, падает артериальное давление, снижается функция почек.
Гиперосмолярная кома
чаще встречается у детей до 2 лет на фоне болезни Дауна, задержки психомоторного развития, при впервые диагностированном СД. Высокая осмолярность крови при этом обусловлена выраженной гипергликемией (>55 ммоль/л), гипернатриемией, гиперазотемией (остаточный азот, мочевина), гиперхлоремией, иногда гиперкалиемией. Из-за усиленного осмотического диуреза, рвоты и поноса уменьшается ОЦК (сгущение) и развивается тяжелый эксикоз. Дегидратация нервных клеток и гиперосмолярность крови способствуют отеку головного мозга.
В основе патогенеза предполагается снижение продукции АДГ задней доли гипофиза, что создает условия для повышенной потери жидкости (нет реабсорбции) и гиперосмолярности крови. Отсутствие кетоза объясняется резко выраженной гипергликемией, препятствующей выходу гликогена из печени, в результате чего затрудняется доступ СЖК в печень и уменьшается образование кетоновых тел. Гиперлактацидемическая кома развивается при наличии сопутствующих заболеваний, протекающих с гипоксией и нарушением КЩС, анемией, проявлений ССН при ВПС, бронхолегочных заболеваниях. При инсулиновой недостаточности, ацидозе и гипоксии угнетается аэробный путь окисления глюкозы (нет кислорода и активации гексокиназы) и усиливается анаэробный гликолиз из глюкозы, образовавшейся из белков и жиров при гликонеогенезе, с повышенным образованием пировиноградной и молочной кислот.
Первично-церебральная кома развивается у длительно болеющих СД детей на фоне лечения кетоацидотической гипергликемической комы большими дозами инсулина. Патогенетической ее основной является отек мозга, который связан с:
. Нарушением мозгового кровообращения в результате возбуждения инсулином центров парасимпатической нервной системы.
. Возникновением отека мозга под воздействием инсулина вследствие более быстрого снижения сахара в крови, чем в мозговой ткани
. Интенсивным накоплением под влиянием инсулина и гипергликемии в головном мозге сорбитола и фруктозы, обладающих высокой осмотической активностью.
Гипогликемическая кома развивается при передозировка экзогенного инсулина, недостаточном питании после введения инсулина и лабильном течении диабета (рвота, понос, декомпенсация). По В.А. Михельсону, гипогликемическая кома развивается при уровне глюкозы в крови у недоношенных новорожденных ниже 1,1ммоль/л, у доношенных новорожденных - ниже 1,7 ммоль/л. Иногда наблюдается и при более высоких цифрах гликемии (при резком уменьшении сахара крови на фоне лечения кетоацидотической комы инсулином возникает симптомокомплекс гипогликемии при уровне сахара, превышающем физиологическую норму).
При гипогликемии, в первую очередь, страдает головной мозг (недостаточное поступление глюкозы к клеткам ЦНС нарушает утилизацию ими кислорода, а углеводное и кислородное голодание сопровождаются развитием в них энергетического дефицита, повреждением ферментных систем, разрушением структурных элементов мозга, угнетением ресинтеза белков и липидов). В нервных клетках уменьшается содержание калия и повышается уровень натрия, вследствие чего возникает набухание мозга.
В начале развития симптомокомплекса гипогликемии преобладает активность симпатической НС, при возникновении и углублении коматозного состояния нарастают симптомы ваготонии. При тяжелой и длительной гипогликемии появляются морфологические изменения в виде отека и набухания головного мозга, застойных явлений, рассеянных петехий и кровоизлияний, дегенеративных изменений клеток.
Смотрите также
Определение огнестрельного повреждения. Характеристика выстрела и
сопровождающих его компонентов. Классификация повреждающих факторов выстрела
Огнестрельные повреждения -
повреждения, возникшие в результате выстрела из различных видов огнестрельного
оружия или при взрыве различных взрывчатых веществ, боеприпасов, или снарядов.
Как видно ...
Планирование рабочего времени
операционной медсестры
Одним из важных заданий операционной медсестры
является планирование рабочего времени, планирование позволяет эффективно использовать
рабочее время, повысить эффективность работы, уменшить время про ...
Значение русских бань в профилактики и лечении болезней
Русская
баня издавна использовалась с лечебно-профилактическими целями. В течение
многих столетий люди ходили в баню при простуде, ревматизме, радикулите,
ожирении и др. Но только в 40-х го ...